北京交通運輸職業學院2023年高等職業教育自主招生征集志愿辦法
第一章 總則
第一條 章程制定原則
為了規范招生工作,切實維護考生和學院的合法權益,根據《中華人民共和國教育法》、《中華人民共和國高等教育法》等相關法律法規和教育部、北京市教育委員會、北京市教育考試院的有關規定,結合學校實際情況,制定本招生章程。
第二條 學校全稱、學校代碼、主管部門
(一)學院全稱:北京交通運輸職業學院(簡稱“北京交院”)
(二)學校代碼:1132
(三)主管部門:行政隸屬部門為北京市交通委員會(簡稱:市交通委),教育主管部門為北京市教育委員會(簡稱:市教委)。
第三條 學校概況
(一)辦學類型:北京市屬公辦全日制普通高等職業院校
(二)辦學層次:專科
(三)畢業證書:教育部電子注冊的全日制普通專科畢業證書
(四)頒發學歷證書學校名稱:北京交通運輸職業學院
第四條 辦學地點
(一)海淀校區:北京市海淀區西三旗悅秀路南口
(二)大興校區:北京市大興區黃村清源路北
(三)通州校區:北京市通州區梨園鎮云景東路90號
第五條 招生依據
學校招生工作嚴格貫徹落實國家教育方針,堅持公平競爭、公正選拔、公開透明的原則,全面考核、綜合評價、擇優錄取,并接受紀檢監察部門、考生、家長及社會各界的監督。
第二章 組織機構
第六條 領導小組
學院設有招生委員會,全面領導學院招生工作。
第七條 實施機構
學院市場部(招生委員會辦公室)是我院高職自主招生實施機構,負責處理高職招生的日常工作。
第八條 監督機構
學院紀委辦公室負責對招生工作實施監督。
第三章 招生計劃
第九條 征集志愿招生計劃表
專業代碼 |
專業名稱 |
學制 |
招生計劃 |
上課校區 |
合計 |
222 |
510102 |
物聯網應用技術 |
三年 |
15 |
海淀 |
560213 |
融媒體技術與運營 |
三年 |
14 |
大興 |
500603 |
城市軌道交通機電技術 |
三年 |
7 |
海淀 |
500605 |
城市軌道交通供配電技術 |
三年 |
7 |
500601 |
城市軌道交通工程技術 |
三年 |
6 |
460702 |
新能源汽車技術 |
三年 |
12 |
500211 |
汽車檢測與維修技術 |
三年 |
7 |
500210 |
汽車技術服務與營銷 |
三年 |
11 |
大興 |
510209 |
人工智能技術應用 |
三年 |
9 |
500409 |
飛機機電設備維修 |
三年 |
11 |
500410 |
飛機電子設備維修 |
三年 |
10 |
500307 |
港口與航運管理 |
三年 |
5 |
500207 |
智能交通技術 |
三年 |
10 |
510205 |
大數據技術 |
三年 |
9 |
530803 |
航空物流管理 |
三年 |
9 |
500401 |
民航運輸服務 |
三年 |
8 |
530702 |
跨境電子商務 |
三年 |
7 |
500201 |
道路與橋梁工程技術 |
三年 |
8 |
通州 |
440502 |
建設工程管理(BIM應用) |
三年 |
11 |
440504 |
建設工程監理 |
三年 |
9 |
440501 |
工程造價 |
三年 |
9 |
500208 |
道路運輸管理(路政管理) |
三年 |
7 |
420302 |
測繪工程技術(無人機應用) |
三年 |
9 |
440103 |
古建筑工程技術 |
三年 |
12 |
第四章 報名與錄取
第十條 報名辦法
(一)報名條件
已參加北京市2023年高考報名的考生。
(二)報考要求
按照北京教育考試院規定,參加2023年自主招生的考生只能報考一所高職院校, 自主招生被錄取的考生不得再參加2023年高考。我院自主招生報考流程如下:
1.網上報名
(1)報名時間:4月14日8:00--4月16日16:00
(2)報名方式:手機微信掃二維碼注冊報名,或在我院網站(www.njripple.com)北京高考自主招生系統注冊報名,注冊成功后,再用手機微信掃二維碼登陸自主招生系統上傳附件材料。
2.網上資格確認
(1)確認時間:4月17日
(2)確認內容:學院與考生進行報名確認、免試入學考生資格確認、非免試入學考生文化課折算成績確認(不再另行組織語文、數學、外語筆試)。
(3)重要提示:因軌道類、飛機維修類、民航運輸服務專業有身體條件等報考要求,我院會安排該專業的考生進行線上或線下預面試(時間地點另行通知)。
3.現場面試(綜合素質考察及專業素質測試)
(1)面試時間:4月18日--4月19日(具體時間以學院通知為準)
(2)面試說明:按考生報考的第一志愿專業進行現場綜合素質考察及專業素質測試(如果考生被第二志愿專業錄取或調劑到其他專業錄取,面試成績按第一志愿專業面試成績計算)。綜合素質考察側重了解考生的專業傾向——即喜不喜歡該專業,重點是考生與職業相關的形象氣質、語言表達、創新思維、應變能力等;專業素質測試側重了解考生的專業潛質--即適不適合該專業,主要包括本專業所需要的潛質和基本技能,面試細則由相關專業院系根據專業核心要求和特點制定。
(3)面試地點:具體面試地點另行通知。如遇特殊情況,我院將采取線上面試方式。
(4)現場面試需攜帶材料:考生本人身份證原件及我院高考自主招生報名表(報名系統中自行打印)
4.預錄取公示:4月21日--4月23日。我院與北京教育考試院同期公示預錄取名單。
(三)報名材料
1.考生本人身份證原件照片(正反面照片各1張)
2.考生戶口本照片(戶口本首頁和本人信息頁照片各1張)
3.考生站立全身照片(生活照1張,不得化妝,照片不得用美顏或修圖)
4.申請免試入學考生需要另提供高中階段或中職階段成績證明照片或各類證書
照片(相同類型證書只需提供最高等級)
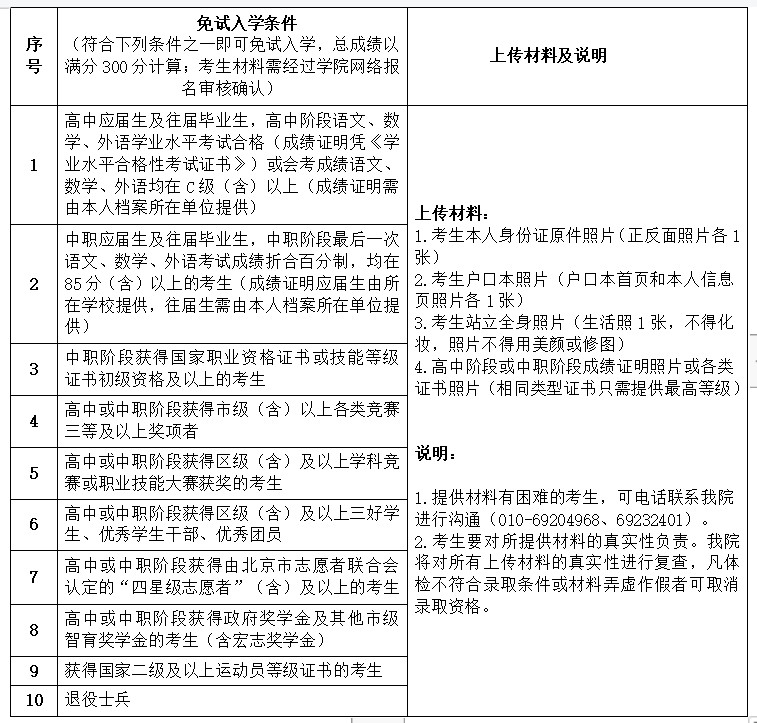
第十一條 成績評定
成績構成:總成績300分 = 文化課折算成績100分 + 面試成績200分
考生分為免試入學考生、非免試入學考生,具體條件及成績評定標準如下:
(一)免試入學考生條件、成績評定及上傳材料:

(二)非免試入學考生(即不符合免試入學條件)成績計算及上傳材料:
非免試入學考生錄取成績計算方法 (總成績=文化課折算成績+面試成績) |
上傳材料及說明 |
1.文化課折算成績計為80分 2. 面試成績評定(滿分200分) |
上傳材料: 1.考生本人身份證原件照片(正反面照片各1張) 2.考生戶口本照片(戶口本首頁和本人信息頁照片各1張) 3.考生站立全身照片(生活照1張,不得化妝,照片不得用美顏或修圖)
說明: 1.提供材料有困難的考生,可電話聯系我院進行溝通(010-69204968、69232401)。 2.考生要對所提供材料的真實性負責。我院將對所有上傳材料的真實性進行復查,凡體檢不符合錄取條件或材料弄虛作假者可取消錄取資格。 |
第十二條 錄取規則
(一)錄取原則
1.以“公開公平公正、綜合評價、注重素質、擇優錄取”為原則,按照上級要
求和批準的招生計劃進行招生。自主招生分為網上報名、網上資格確認、現場面試、預錄取、社會公示并上報審批、正式錄取等階段。免試入學考生須經學院網上報名確認后才具備錄取資格。
2.如果某專業一志愿報考人數高于計劃數,且有其他專業一志愿報考人數不足計
劃數時,適當調整專業計劃。錄取方式采取志愿優先原則(每名考生可報2個志愿專業),即根據招生計劃數和考生志愿,分專業按總成績從高分到低分依次擇優錄取。一志愿錄取后若出現計劃未滿的專業,則從符合錄取條件的二志愿考生中依據考生總成績擇優錄取。調劑志愿專業錄取征求考生意愿,依分數由高到低、相近專業擇優錄取。如符合免試入學的考生報名人數超過某一個招生專業計劃數,學院將根據情況,可對該專業所有報名考生進行面試,并根據最后的成績擇優錄取。
第十三條 專業錄取的特殊要求和限制條件
(一)語種要求
錄取不限語種,我院外語教學只開設英語課程。
(二)部分專業身體條件等要求
1.軌道類專業:
(1)雙眼無色盲、色弱或弱視;矯正視力達5.0及以上。
(2)身高體重:男170CM-185CM、女160CM-175CM ,體態勻稱(城市軌道交通工程技術、機電技術、供配電技術專業對身高體重要求可適當降低)。
(3)五官端正、形象好、聽力正常、身心健康、無紋身。
(4)城市軌道交通工程技術只招收男生(企業用工要求)。
(5)在公安機關無違法違紀記錄。
2.飛機機電設備維修、飛機電子設備維修專業:
(1)雙眼無色盲、色弱或弱視,矯正視力達5.0及以上。
(2)身高體重:男170CM-185CM、女160CM-175CM ,體態勻稱。
(3)五官端正、形象好、聽力正常、身心健康、無紋身。
(4)口齒清楚,普通話流利,英文水平較好。
(5)在公安機關無違法違紀記錄。
3.民航運輸服務(空中乘務與空港服務)專業:
(1)雙眼無色盲、色弱或弱視,矯正視力達5.0及以上。
(2)身高體重:男 172CM-185CM(身高-105=體重{公斤} ±5公斤)
女 162CM-174CM(身高-110=體重{公斤} ±5公斤)
(3)五官端正、形象好、牙齒潔白整齊、聽力正常、走路無明顯內外八字。
(4)面部、頸部、手部無明顯疤痕,無紋身,膚色正常,無皮膚病,無狐臭。
(5)無精神病及癲癇病史,肝功能正常,無傳染病及各類慢性疾病。
(6)口齒清楚,普通話流利,英文發音基本準確。
(7)在公安機關無違法違紀記錄。
第五章 收費標準及資助政策
第十四條 收費標準
(一)高職各專業學費:6000元/學年/人
(二)學生公寓住宿費
海淀校區:650 元或 1200元/年/人;
大興校區:750 元或 1020元/年/人;
通州校區:750 元/年/人。
第十五條 學生資助相關政策
自主招生錄取的學生與統招錄取的學生均享受國家規定的大學生的一切待遇,按國家規定發放生活物價補貼和辦理助學貸款;設有國家獎學金和國家助學金及校內獎學金,鼓勵優秀學生和幫助貧困學生完成學業。
第六章 附則
第十六條 錄取公布、新生報到及入學資格復查要求
(一)錄取公布
按照北京市教委和北京教育考試院規定的方式公布錄取結果,錄取的考生名單在北京交通運輸職業學院網站公示,于5月初通過郵政特快專遞的方式發送錄取通知書,安排新生報到(具體時間另行通知)。
(二)新生報到及入學資格復查要求
新生入學后,學校將對已經錄取報到的新生進行全面復查,對其中不符合條件或弄虛作假、違法舞弊者,一經發現取消其入學資格,并報相關機構備案。
第十七條 聯系方式
(一)招生咨詢電話
010-69204968、010-69232401、010-80882736
(二)學院網址:www. bjjt.edu.cn
(三)學院官方微信:北京交通運輸職業學院
(四)紀檢監督電話:69233401
第十八條 本章程解釋部門
本章程由北京交通運輸職業學院市場部(招生委員會辦公室)負責解釋。